住房和城乡建设部等6部门印发《绿色社区创建行动方案》
2020-07-30

近日,住房和城乡建设部、国家发展改革委、民政部、公安部、生态环境部、市场监管总局6部门联合印发《绿色社区创建行动方案》(以下简称《方案》),深入贯彻习近平生态文明思想,贯彻落实党的十九大和十九届二中、三中、四中全会精神,按照《绿色生活创建行动总体方案》部署要求,开展绿色社区创建行动。
《方案》指出,绿色社区创建行动以广大城市社区为创建对象,将绿色发展理念贯穿社区设计、建设、管理和服务等活动的全过程,以简约适度、绿色低碳的方式,推进社区人居环境建设和整治,不断满足人民群众对美好环境与幸福生活的向往。到2022年,绿色社区创建行动取得显著成效,力争全国60%以上的城市社区参与创建行动并达到创建要求,基本实现社区人居环境整洁、舒适、安全、美丽的目标。
《方案》明确绿色社区创建行动,包括5项内容:
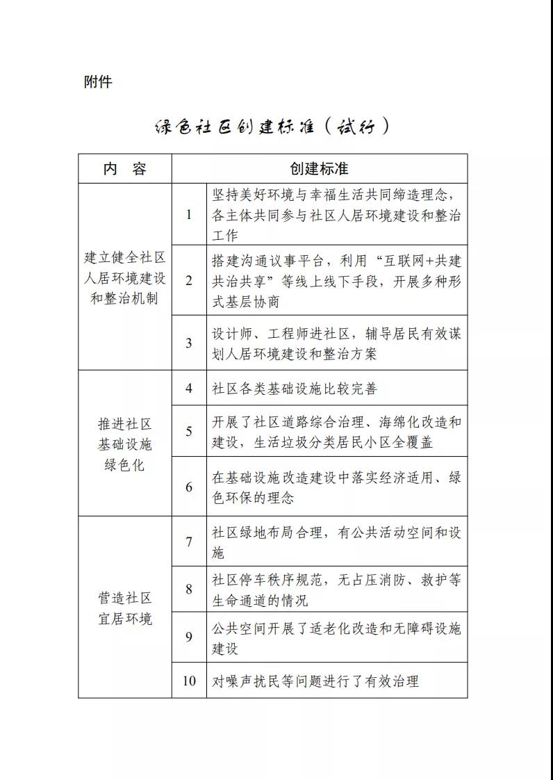
一是建立健全社区人居环境建设和整治机制。坚持美好环境与幸福生活共同缔造理念,充分发挥社区党组织领导作用和社区居民委员会主体作用,统筹协调业主委员会、社区内的机关和企事业单位等,共同参与绿色社区创建。推动城市管理进社区。推动设计师、工程师进社区。
二是推进社区基础设施绿色化。积极改造提升社区水电路气等基础设施,采用节能照明、节水器具等绿色产品、材料。综合治理社区道路,实施生活垃圾分类,推进海绵化改造和建设。
三是营造社区宜居环境。因地制宜推动适老化改造和无障碍设施建设,合理布局和建设各类社区绿地,配建停车及充电设施,加强噪声治理,提升社区宜居水平。结合绿色社区创建,探索建设安全健康、设施完善、管理有序的完整居住社区。
四是提高社区信息化智能化水平。推进社区市政基础设施智能化改造和安防系统智能化建设。整合社区安保、车辆、公共设施管理、生活垃圾排放登记等数据信息。鼓励物业服务企业大力发展线上线下社区服务。
五是培育社区绿色文化。建立健全社区宣传教育制度,加强培训,完善宣传场所及设施设置,定期发布创建活动信息。编制发布社区绿色生活行为公约,倡导居民选择绿色生活方式。
《方案》要求,各地要把绿色社区创建工作摆上重要议事日程,建立部门协作机制,制定实施方案,统筹推进绿色社区创建。优先安排居民创建意愿强、积极性高、有工作基础的社区开展创建。结合城镇老旧小区改造,同步开展绿色社区创建。
《方案》强调,要统筹相关政策予以支持,吸引社会力量参与,强化技术支撑,积极选用经济适用、绿色环保的技术、工艺、材料、产品。动员志愿者、企事业单位、社会组织广泛参与绿色社区创建行动,形成各具特色的绿色社区创建模式。
《方案》还提出了5方面16项具体创建标准。
以下为《方案》原文:






